股票配资账户风险控制协议:三方权责解析、系统定义与资金管理要点
<炒股配资门户>股票配资账户风险控制协议:三方权责解析、系统定义与资金管理要点炒股配资门户>
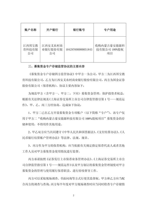
甲方(出资方):
乙方(配资方):
丙方(风险控制服务方):
鉴于甲方拟向乙方提供资金用于股票配资交易,丙方作为风险控制服务方为乙方提供风险控制服务,三方本着平等互利、诚实信用的原则,就股票配资账户风险控制信息系统的使用及相关事宜达成如下协议:
第一条定义
1.1股票配资账户:指乙方在甲方处开设的用于股票配资交易的账户。
1.2风险控制信息系统:指甲方为乙方提供的一种用于监控和管理股票配资账户风险的系统。
1.3配资比例:指甲方提供的资金与乙方自有资金的比例。
1.4风险控制服务:指丙方为乙方提供的股票配资账户风险控制服务。
第二条账户管理
2.1乙方应在甲方处开设股票配资账户,并按照甲方的规定进行账户管理和操作。
2.2乙方应妥善保管账户密码,并对其账户下的所有交易行为承担责任。
2.3甲方有权随时对乙方的账户进行监控和风险控制,包括但不限于调整配资比例、限制交易等。
第三条风险控制
3.1甲方应建立完善的风险控制信息系统,对乙方的股票配资账户进行实时监控和管理。
3.2甲方有权根据市场情况和风险控制需要,对乙方的账户进行预警、平仓等操作。
3.3丙方应根据甲方的委托,为乙方提供专业的风险控制服务,确保乙方的账户风险得到有效控制。
3.4乙方应遵守甲方的风险控制规定,并配合甲方和丙方的风险控制措施。
第四条责任与义务
4.1甲方应保证提供的资金安全,并按照乙方的指令进行交易。
4.2乙方应自行承担股票配资交易的风险,并按照甲方的规定进行风险控制。
4.3丙方应按照甲方的委托,为乙方提供专业的风险控制服务,确保乙方的账户风险得到有效控制。

4.4双方应保守对方的商业秘密,未经对方书面同意,不得向第三方披露。
第五条争议解决
5.1双方应友好协商解决因本协议引起的任何争议。
5.2如协商不成,双方同意将争议提交至甲方所在地的人民法院进行诉讼解决。
第六条合同解除
6.1本协议自双方签字盖章之日起生效,有效期为年。
6.2在合同有效期内,如乙方违反本协议的任何条款,甲方有权解除本协议。
6.3在合同有效期内,如甲方未能按照本协议的约定履行义务,乙方有权解除本协议。
第七条附件
7.1本协议的附件包括但不限于:风险控制细则、交易规则等。
第八条其他
8.1本协议一式三份,甲乙丙三方各执一份,具有同等法律效力。
8.2本协议未尽事宜,三方可另行协商补充。
第九条第三方介入的意义和目的
9.1第三方介入的意义在于引入专业的风险控制服务,提高股票配资交易的风险控制水平股票配资风险控制,保障甲方的资金安全。
9.2第三方介入的目的在于确保乙方的账户风险得到有效控制,减少交易风险,提高交易成功率。
第十条甲方为主导的目的和意义
10.1甲方作为出资方,主导本协议的目的是保障自身的资金安全,确保乙方按照规定进行交易股票配资账户风险控制协议:三方权责解析、系统定义与资金管理要点,并配合风险控制措施。
10.2甲方作为主导方,通过制定和完善风险控制细则、交易规则等,确保乙方的账户风险得到有效控制,保障甲方的权益。
甲方(盖章):
乙方(盖章):
丙方(盖章):
日期:








